2025年4月3日,国际知名学术期刊Journal of Hematology & Oncology(中科院医学一区,IF=29.9)在线发表了best365麻彤辉教授、金芳芳副教授团队的最新研究成果:Non-canonical small noncoding RNAs in the plasma extracellular vesicles as novel biomarkers in gastric cancer。

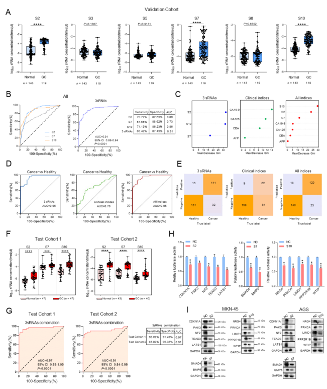
胃癌早期诊断缺乏高灵敏生物标志物,临床诊疗面临挑战。外泌体可稳定携带肿瘤相关RNA分子,其中非编码小RNA(sncRNAs)在癌症进展中发挥关键调控作用。因RNA修饰(m1A、m3C等)干扰,传统测序技术难以有效鉴定核糖体RNA来源的小RNA片段(rsRNA)和转运RNA来源的小RNA片段(tsRNA),但这类RNA分子在外泌体中高度富集,其高稳定性及与疾病进程的动态关联特性,使其成为潜在的理想诊断标志物。
麻彤辉教授团队利用克服RNA修饰干扰的PANDORA-seq全景测序技术,首次在血浆外泌体中系统分析了两类非经典小RNA——rsRNA和tsRNA的分子图谱。研究发现,由3种rs/tsRNA组成的分子组合在早期胃癌中表现出优异诊断效能。机制研究显示,这些rs/tsRNA通过调控ErbB/Hippo信号通路参与胃癌进展,为诊断标志物提供了理论依据和潜在治疗靶点。本研究首次建立了基于外泌体来源的非经典sncRNAs的胃癌早期诊断模型,为液体活检提供了新思路。

best365足球官网为第一单位,麻彤辉教授、金芳芳副教授为通讯作者,研究生李智博、陈曦、马驰原、韩艺源等参与了工作,该研究获得国家自然科学基金、江苏省优秀青年科学基金、best365足球官网标志性人才培养项目等资助。
原文链接:https://link.springer.com/article/10.1186/s13045-025-01689-z?utm_source=rct_congratemailt&utm_medium=email&utm_campaign=oa_20250402&utm_content=10.1186%2Fs13045-025-01689-z




版权所有© 2024中国·best365足球(股份)有限公司-官方网站 网站备案号:苏ICP备 公安备案号:苏公网安备号